跳至主要內容

商品安全資料庫-食品-化粧品-醫材-生活用品

  • 食品
  • 藥品醫材
  • 化妝品
  • 生活用品
  • 台灣食安歷史事件

動物用藥

南投縣11月份市售食品動物用藥及農藥殘留抽驗結果

2020-01-202019-12-18 作者: iQC

為保障市售食品之衛生與安全,南投縣政府衛生局針對傳統市場、攤商及超市量販店等地點,抽驗市售蔬果類及禽畜水產品等 … 閱讀全文

分類 食品新聞 標籤 動物用藥、南投縣、農藥殘留 發佈留言

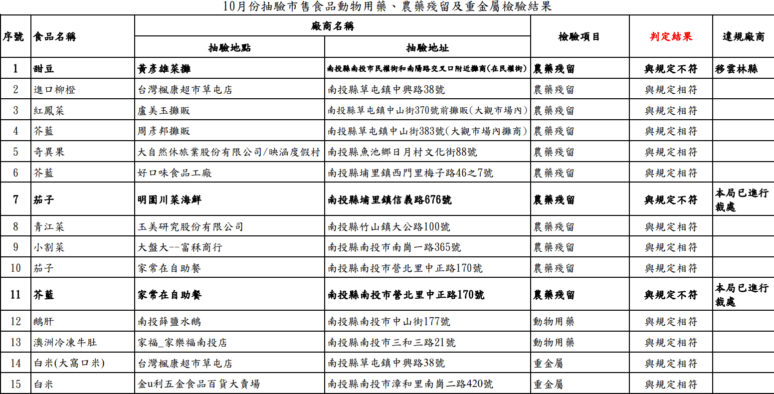
南投縣10月份市售食品動物用藥、農藥殘留及重金屬抽驗結果

2019-11-27 作者: iQC

為保障市售食品之衛生與安全,南投縣政府衛生局針對傳統市場、攤商及超市量販店等地點,抽驗市售蔬果類、禽畜肉及白米 … 閱讀全文

分類 食品新聞 標籤 動物用藥、農藥殘留、重金屬抽驗 發佈留言

2019年9月份市售食品抽驗結果-南投縣政府衛生局

2019-10-28 作者: iQC
9月份市售食品抽驗結果_頁面_2

為保障市售食品之衛生與安全,南投縣政府衛生局針對傳統市場、攤商及超市量販店等地點,抽驗市售食品蛋加工品類、蔬果 … 閱讀全文

分類 食品新聞 標籤 動物用藥、南投縣、抽驗、農藥殘留、過氧化氫、重金屬、防腐劑 發佈留言

養雞免偷用芬普尼!將核准使用艾克蝨驅蟲,先預告弗雷拉納殘留容許量

2019-07-162019-05-30 作者: iQC

連結:養雞免偷用芬普尼!將核准使用艾克蝨驅蟲 食藥署先預告弗雷拉納殘留容許量(農傳媒) 衛福部食藥署預告《動物 … 閱讀全文

分類 食品新聞 標籤 Fluralaner、動物用藥、弗雷拉納、機師、芬普尼、芬普尼蛋事件、農傳媒 發佈留言

中國進口黃魚驗出禁用動物用藥,質劣含致癌物孔雀綠,消費者須注意

2019-02-182019-02-14 作者: iQC

連結:中國進口黃魚1月再驗出禁藥孔雀綠,去年進口4千公噸,六批不合格(2018/02/04) 連結:食安》中國 … 閱讀全文

分類 食品新聞 標籤 中國、動物用藥、孔雀綠、碩璿國際貿易公司、黃魚 發佈留言

提升畜禽產品安全衛生,台南市政府強化畜牧場疫病與動物用藥監控

2019-02-122019-01-09 作者: iQC

連結:提升畜禽產品安全衛生 南市強化畜牧場疫病與動物用藥監控 連結:強化畜牧場疫病與動物用藥監控 提昇畜禽品安 … 閱讀全文

分類 食品新聞 標籤 動物用藥、台南市、畜牧場 發佈留言

中國大陸大閘蟹屢驗出戴奧辛,業者進口風險較高,消費者想吃再等等

2018-09-262018-09-23 作者: iQC

連結:大陸大閘蟹卡關 想吃大閘蟹再等等 中國大陸大閘蟹近年屢被驗出戴奧辛,衛福部食藥署之前被詬病未針對進口水產 … 閱讀全文

分類 食品新聞 標籤 中國、動物用藥、大閘蟹、戴奧辛、進出口、邊境查驗 發佈留言

販賣狗狗心絲蟲用藥未懸掛動物用藥品販賣業許可證,業者遭開罰九萬元

2018-09-102018-08-02 作者: iQC

連結:販賣動物用藥未懸掛許可證 業者挨罰9萬 新北市板橋一家寵物用品店,販售錯誤劑量的藥物給飼主,導致小狗抽搐 … 閱讀全文

分類 醫藥醫材新聞 標籤 動物用藥、寵物、新北市 發佈留言

衛福部修訂動物用藥殘留標準,歐來金得、洛克沙生、待美嘧唑不得檢出

2018-08-01 作者: iQC

連結:衛福部修訂動物用藥殘留標準,這3種藥品不得檢出!(食力) 衛生福利部於2018年7月31日修正「動物用藥 … 閱讀全文

分類 食品新聞 標籤 動物用藥、待美嘧唑、歐來金得、洛克沙生、食力 發佈留言

消保官稽查全台各地釣蝦場,14家業者蝦子不符動物用藥殘留量規定

2020-02-122018-06-13 作者: iQC

連結:釣蝦場違規 藥物爆量殘留多 基於台灣特有釣蝦場消費休閒文化,今年 4、5 月會同台北市、新北市、桃園市、 … 閱讀全文

分類 食品新聞 標籤 動物用藥、消保處、蝦、釣蝦場 發佈留言
較舊的文章
頁面1 頁面2 ... 頁面11 下一頁 →

彙整

  • 2022 年 9 月
  • 2022 年 8 月
  • 2022 年 7 月
  • 2022 年 6 月
  • 2022 年 5 月
  • 2022 年 4 月
  • 2022 年 3 月
  • 2022 年 2 月
  • 2022 年 1 月
  • 2021 年 12 月
  • 2021 年 11 月
  • 2021 年 10 月
  • 2021 年 9 月
  • 2021 年 8 月
  • 2021 年 7 月
  • 2021 年 6 月
  • 2021 年 5 月
  • 2021 年 4 月
  • 2021 年 3 月
  • 2021 年 2 月
  • 2021 年 1 月
  • 2020 年 12 月
  • 2020 年 11 月
  • 2020 年 10 月
  • 2020 年 9 月
  • 2020 年 8 月
  • 2020 年 7 月
  • 2020 年 6 月
  • 2020 年 5 月
  • 2020 年 4 月
  • 2020 年 3 月
  • 2020 年 2 月
  • 2020 年 1 月
  • 2019 年 12 月
  • 2019 年 11 月
  • 2019 年 10 月
  • 2019 年 9 月
  • 2019 年 8 月
  • 2019 年 7 月
  • 2019 年 6 月
  • 2019 年 5 月
  • 2019 年 4 月
  • 2019 年 3 月
  • 2019 年 2 月
  • 2019 年 1 月
  • 2018 年 12 月
  • 2018 年 11 月
  • 2018 年 10 月
  • 2018 年 9 月
  • 2018 年 8 月
  • 2018 年 7 月
  • 2018 年 6 月
  • 2018 年 5 月
  • 2018 年 4 月
  • 2018 年 3 月
  • 2018 年 2 月
  • 2018 年 1 月
  • 2017 年 12 月
  • 2017 年 11 月
  • 2017 年 10 月
  • 2017 年 9 月
  • 2017 年 8 月
  • 2017 年 7 月
  • 2017 年 6 月
  • 2017 年 5 月
  • 2017 年 4 月
  • 2017 年 3 月
  • 2017 年 2 月
  • 2017 年 1 月
  • 2016 年 12 月
  • 2016 年 11 月
  • 2016 年 10 月
  • 2016 年 9 月
  • 2016 年 8 月
  • 2016 年 7 月
  • 2016 年 6 月
  • 2016 年 5 月
  • 2016 年 4 月
  • 2016 年 3 月
  • 2016 年 2 月
  • 2016 年 1 月
  • 2015 年 12 月
  • 2015 年 11 月
  • 2015 年 10 月
  • 2015 年 9 月
  • 2015 年 8 月
  • 2015 年 7 月
  • 2015 年 6 月
  • 2015 年 5 月
  • 2015 年 4 月
  • 2015 年 3 月
  • 2015 年 2 月
  • 2015 年 1 月
  • 2014 年 12 月
  • 2014 年 11 月
  • 2014 年 10 月
  • 2014 年 9 月
  • 2014 年 8 月
  • 2014 年 7 月
  • 2014 年 6 月
  • 2014 年 5 月
  • 2014 年 4 月
  • 2014 年 3 月
  • 2014 年 2 月
  • 2014 年 1 月
  • 2013 年 12 月
  • 2013 年 11 月
  • 2013 年 10 月
  • 2013 年 9 月
  • 2013 年 8 月
  • 2013 年 7 月
  • 2013 年 6 月
  • 2013 年 5 月
  • 2013 年 4 月
  • 2013 年 3 月
  • 2013 年 2 月
  • 2013 年 1 月
  • 2012 年 12 月
  • 2012 年 11 月
  • 2012 年 10 月
  • 2012 年 9 月
  • 2012 年 8 月
  • 2012 年 7 月
  • 2012 年 6 月
  • 2012 年 5 月
  • 2012 年 4 月
  • 2012 年 3 月
  • 2011 年 11 月
  • 2011 年 8 月
  • 2011 年 7 月
  • 2011 年 6 月
  • 2011 年 3 月
  • 2011 年 2 月
  • 2011 年 1 月
  • 2010 年 10 月
  • 2010 年 8 月
  • 2010 年 7 月
  • 2010 年 6 月
  • 2010 年 5 月
  • 2010 年 4 月
  • 2009 年 12 月
  • 2009 年 10 月
  • 2009 年 9 月
  • 2009 年 5 月
  • 2009 年 3 月
  • 2009 年 2 月
  • 2008 年 6 月
  • 2008 年 5 月
  • 2007 年 11 月
  • 2007 年 7 月
  • 2007 年 2 月
  • 2006 年 12 月
  • 2006 年 11 月
  • 2006 年 8 月
  • 2006 年 6 月
  • 2006 年 3 月
  • 2005 年 7 月
  • 2005 年 6 月
  • 2005 年 5 月
  • 2004 年 12 月
  • 2004 年 9 月
  • 2004 年 7 月
  • 2004 年 1 月
  • 2002 年 9 月
  • 2001 年 10 月

查看各時期的新聞事件

標籤

H5N8 變種 H5N2 禽流感襲台,各地紛傳疫情 【混油案】消保會代求償3.4億;大統特級橄欖油遭踢爆純度不實,純釀醬油也造假 中國 動物用藥 化妝品 台中市 台北市 塑化劑 大腸桿菌 大陸 手搖杯事件 抽驗 新北 新北市 日本 標檢局 標示 歐盟 消基會 混油事件 混油案 產品知識 福島 禽流感 稽查 美國 英國 謠言解答 輻射食品 農委會 農藥 農藥殘留 過期 重金屬 防腐劑 頂新 食品法規新聞時事 食品添加物 食品添加物新聞時事 食品進出口新聞時事 食物中毒 飼料油事件 餿水油事件 香港 高雄市
© 2025 商品安全資料庫-食品-化粧品-醫材-生活用品 • 網站設計採用 GeneratePress